Schon länger hatte ich mir Gedanken gemacht wie man das Problem angehen könnte bei Gewitter mehrere Antennen komfortabel zu trennen.
Veröffentliche Schaltungsvorschläge und Trennung mittels Koaxialrelais entsprachen nicht meinen Vorstellungen. Bisher wurden die Antennen an ihren Verbindungen zum Funkgerät getrennt. Das war aber immer mit etwas Aufwand verbunden. Es mussten immer 3 Antennen getrennt werden. Beim wieder anschließen musste man auf die richtigen Antennen am richtigen Gerät achten. Außerdem befinden sich die Anschlüsse immer an schlecht zugänglichen Stellen. Beim wiederanschließen musste man auf die richtigen Antennen an den richtigen Funkgeräten achten. Außerdem habe ich immer erst daran gedacht als es schon Gewitterzeit war. Diesmal wollte ich vorbereitet sein. Ich entschied mich für eine Trennung mittels Linearführung mit Motor.

Die Linearführungen sind heute recht günstig zu bekommen. Ich habe mir ein Set bestehend aus Linearführung, Motor, und Steuerung direkt in China bestellt. Nach wenigen Wochen kam die Lieferung mit Hermes an. Ich dachte zuerst, dass ich eine fehlerhafte Lieferung bekommen hätte, weil die Schrittmotosteuerung nicht dabei war. Aber nach genauem Hinschauen habe ich einen Stepper Motor mit integrierter Steuerung bekommen das scheint neu zu sein. Das macht den Verdrahtungsaufwand geringer und ich konnte sicher sein das die Steuerung optimal zum Motor passt.
Am Motor selber gibt es nun eine kleine Reihe Dip-Schalter an denen man diverse Einstellungen vornehmen kann.


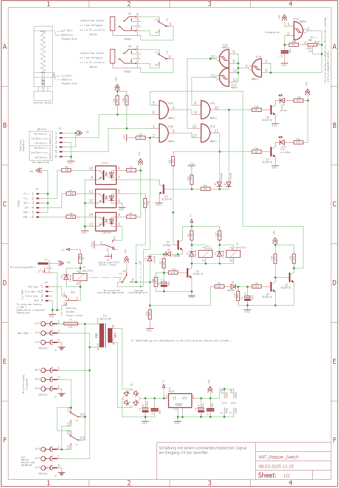
Ich habe die DIP-Einstellungen so gelassen wie der Motor voreingestellt war. Der Motor braucht vier Signalwege bzw. Steuerkanäle. Zu einem eine Stromversorgung von 24 -55 Volt. Die maximale Stromaufnahme ist mit 4 Ampere angegeben. Die Stromaufnahme hängt von der Drehgeschwindigkeit und Belastung ab. Bei mir habe ich nachgemessen und sind gerade mal im Schnitt 150 mA. Ich habe ein 24 Volt Schaltnetzteil mit 4,5 Ampere vorgesehen und werde es noch mal ändern. Denn wie sich herausstellte stört das Netzteil den Gewitterwarner von ELV GW1. Desweiteren benötigt man einen PUL-Signalweg zum Einstellen der Schrittgeschwindigkeit. Der Motor erwartet ein 5Volt bis 20 Volt Rechtecksignal an seinem potentialfreien Eingang mittels Optokoppler. Die Frequenz bestimmt die Vorschubgeschwindigkeit. Ein weiterer Eingang bestimmt die Drehrichtung. An einem Dip-Schalter kann die Drehrichtung umgekehrt werden, CW bzw. CCW. Und dann gibt es noch einen Enable Eingang. Eine Beschaltung ist nicht zwingend notwendig, wenn man aber während des Betriebs den Motor anhalten will kann es eine nützliche Funktion sein. Der Motor erwartet zum Betrieb kein Signal am Enable-Eingang. Nur wenn man den Motor in einer beliebigen Position anhalten will ist hier eine Spannung von 5 Volt oder höher an zu legen. Der Alarmausgang wird nicht benötigt, mir ist bisher unklar wann es überhaupt zu einem Alarm kommt.
Ich habe einen viel zu überdimensionierten Motor bestellt. Da mir noch keine Erfahrungen mit Steppermotoren vorliegen wollte ich auf Nummer sicher gehen und habe diese Variante bestellt. Auf dem Schlitten stehen sich Antennenseite und Geräteseite gegenüber.


Auf der Antennenseite sind auf einem stabilen Alu-Winkel, mit 5 Millimeter Materialstärke, fünf Überspannungsschutzableiter vorgesehen. Auch bei geöffnetem Antennenschalter zünden sie bei zu hoher Spannung auf dem Innenleiter. Ich benötige nur 3 habe aber 5 für spätere Erweiterungen vorgesehen. Achtung die Überspannungsableiter sollte man nicht bei HF-Leistungen über 200 Watt einsetzen. Eventuell sind dann die Zündpatronen aus dem Ableiter zu entfernen. Auf der Geräteseite stehen sich 5 Push-On-Verbinder den Überspannungsableitern gegenüber. Hochwertige Push-On-Verbinder in N oder PL259 bekommt man bei Bonito Hamradioshop. Günstige bekommt man auf Handelsplattformen, man muss aber ein bisschen suchen. Ich habe mich für die Hochwertigen entschieden. Die Push-On-Verbinder stellen die Verbindung zum Standard N oder PL259 Stecker nur durch Aufschiebenher. Wie sicher sich diese Stecker in der Praxis verhalten muss sich dann zeigen.

Auf der Antennenseite ist noch eine Erde zur Potentialausgleichsschiene vorgesehen und auch erforderlich. Auf der Geräteseite ist der Winkel mit den Push-On-Verbindern isoliert montiert worden. Dazu wurde ein 5 Millimeter dickes Plexiglasstück und 3mm Kunststoffschrauben verwendet. Denn neben der eigentlichen Trennung vom Antenneninnenleiter sollte auch der Schirm getrennt werden. Meine Absicht war das auf keinem Fall Ausgleichsströme über die Masse zu den Funkgeräten fließt. Alle handelsüblichen Koaxialrelais trennen nur den Innenleiter und das auch nur für nicht allzu hohe Spannungen. Jetzt muss noch Elektronik her die bei Gewitter eine automatische Trennung bewirkt. Der von ELV angebotene Gewitterwarner „GW1“ ist ein solches nettes kleines Gerätchen zum überschaubaren Preis. Schon seit Jahren habe ich so ein Gerät und beobachte bei Gewitter die Alarmmeldungen. Das funktioniert recht zuverlässig. Das Gerät hat entsprechende Ausgänge um bei Gewitter Meldungen über so genannte Open-Kollektor Ausgänge Schaltvorgänge auszulösen. Die selbst zu bauende Steuerelektronik muss einige Aufgaben erfüllen. Dadurch dass die Steuerung ganzjährig eingeschaltet bleiben soll, ist auf geringe Energieaufnahme besonders zu achten. Ein kleines Hilfsnetzteil soll den abgesetzten ELV-GW1 Gewitterwarner und die Steuerelektronik mit Strom versorgen. Ein 2,4 VA Trafo ist dafür ausreichend bemessen. Die Elektronik muss bei Gewittermeldung das Netzteil für den Schrittmotor einschalten. Das Netzteil, je nach Motor 24-50 Volt/ 5 Ampere, bleibt während der Gewittermeldung in Betrieb und hat nur bei Motorfahrt eine nennenswerte Stromaufnahme. Dann muss der Steuerbefehl zum Auftrennen der Antennenverbindungen gegeben werden. Desweiteren muss den Funkgeräten mitgeteilt werden dass sie nicht mehr zu senden haben oder man sollte sie komplett ausschalten. Dafür habe ich zwei potentialfreie Relais-Umschalte-Kontakte endend auf 3,5mm Klinken-Stereosteckern vorgesehen und einen 230Volt Ausgang mit dem man die Funkgeräte kompromisslos abschalten kann. Der Empfangmodus ist während des Gewitters ist nicht weiter tragisch aber ein Senden ohne Antenne ist recht problematisch. Ich hatte mir zwar Gedanken um eine künstliche 50Ω Last gemacht, aber da weiß ich noch nicht wie ich das realisieren soll. Ideen sind da, aber erst einmal muss der Antennenschalter funktionieren dann ergibt sich eventuell eine Lösung. Also die beste Lösung ist das Senden durch eine Schaltmaßnahme zu unterbinden. Der Steuerung muss auch mitgeteilt werden ob der Schlitten der Linearführung seine Endpositionen erreicht hat und entsprechend den Motor abschalten bzw. die Fahrtrichtung umkehren. Außerdem sollte die Möglichkeit bestehen die Antennentrennung manuell zu schalten um in jeder Position den Schlitten anhalten zu können. Für die Realisierung der Schaltung habe ich mich für herkömmliche Elektronik entschieden, also mit vielen einzelnen Bauteilen und alter CMOS-Technik. Ich hatte aber auch eine Schaltungsrealisierung mit einem Arduino Nano R3 in Planung. Ob ich das dann noch umsetze wenn die eine Schaltung funktioniert bleibt ab zu warten. Es sind aber auch trotz Arduino-Steuerung etliche zusätzliche Bauteile notwendig. Netzteil, Optokoppler, Relais, Anschlussstecker, Buchsen. Als Stecker sollten trennbare/steckbare Varianten gewählt werden die auch untereinander nicht zu Verwechslungen führen können. Es sind folgende externe Anschlüsse vorgesehen: Netzanschluss 230 Volt AC, 230 Volt AC Anschluss für das Schrittmotornetzteil, 230 Volt AC Ausgang zum Anschluss der Funkgeräte, Alarmeingang (Gewitterwarnung) vom ELV GW1, Stromversorgungsbuchse für ELV GW1, Steuerausgang zum Steuergerät vom Schrittmotor, Anschlüsse für die beiden Endschalter, 2 x 3,5mm Klinkenstecker für potentialfreie Schaltvorgänge. Die Elektronik ist inzwischen fertig und funktioniert. Die Platine ist 10 x 10 Zentimeter groß. Ich konnte nur einseitige Platinen herstellen und musste einige Drahtbrücken auf der Oberseite vorsehen um alles kompakt unter zu bringen. Was sich jetzt im Betrieb herausgestellt hat ist das das Schaltnetzteil den Gewitterwarner GW1 stört. Es sind noch Versuche nötig ob man durch ausreichenden Abstand zum Steuergerät oder ein anderes Netzteil das Problem lösen kann.

